设为首页 / 添加收藏 / 返回首页
当前位置: 法院公告

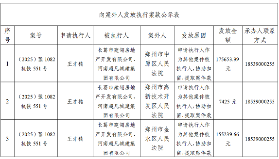
河南省长葛市人民法院关于向案外人发放执行案款的公示 (2025)豫1082执恢551号

发布时间:2026-03-13 10:36:50


为严格执行案款发放,规范执行案款发放程序,确保案款发放安全,根据《最高人民法院关于执行款物管理工作的规定》等相关规定要求,现将本院拟向案外人发放的案款公示如下(详见下表),公示期为三个自然日(2026年3月13日---2026年3月15日),公示期间,案件当事人或其他案外人如有异议,应当在公示期内提出并提交相关证据材料,公示期满无异议的,本院将按执行案款管理的相关规定办理发还手续。


2026年3月13日


关闭窗口



Copyright©2026 All right reserved  河南省高级人民法院版权所有   豫ICP备12000402号-2